广东开放大学 | 广东老年大学
理工新闻
学院动态
媒眼理工

快速通道

VPN 校历 公众号

学院动态

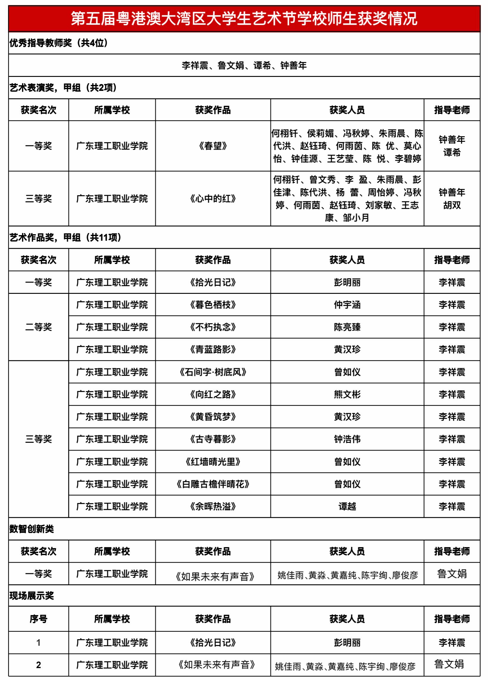
学校师生在第五届粤港澳大湾区大学生艺术节获奖20项
发布时间:2026-03-13        作者:钟善年       审核:陈业林、谭希        编辑:李小花        来源:校团委

近日,由省教育厅主办的第五届粤港澳大湾区大学生艺术节评选结果正式揭晓。其中,学校师生获奖20项,包括一等奖3项、二等奖3项、三等奖8项、现场展示奖2项、 “优秀指导教师奖”4项。




版权所有 2009 广东理工职业学院  联系电话:(020)83502785   招生咨询电话:(020)83505073  粤ICP备05008834号
学院信箱: xb@gdrtvu.edu.cn  党委信箱: dw@gdrtvu.edu.cn  校长信箱: xz@gdrtvu.edu.cn  师德师风: szk@gdrtvu.edu.cn

手机版